动漫
|
长者模式
|
无障碍版
|
移动版
|
长辈版
内蒙古自治区政府网
|
中华全国供销合作总社
动漫
新闻资讯
动漫公开
党建专栏
服务农牧
互动交流
动漫
·
专题专栏
·
减装降塑 从我做起
·
一图读懂
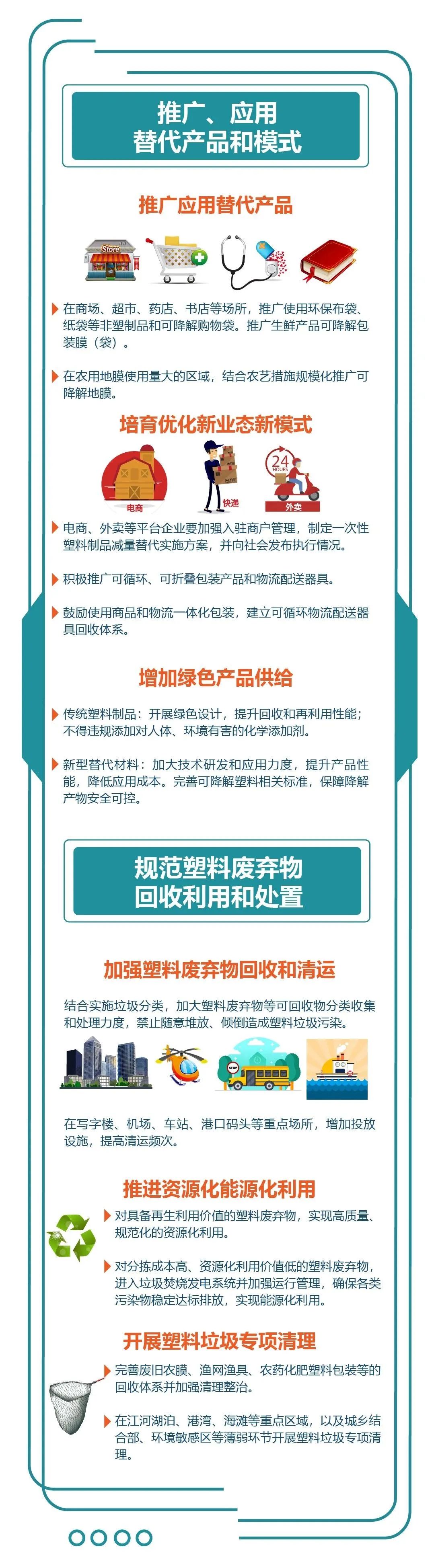
一图读懂《关于进一步加强塑料污染治理的意见》
发布日期:2023-06-30 03:18
字体:[
大
|
中
|
小
]
浏览次数:
185
分享到:
打印本页
返回动漫
页面放大
页面缩小
语音播报
指读
大鼠标
退出
退出
一图读懂
一图读懂《关于进一步加强塑料污染治理的意见》
来源:动漫
发布日期:2023-06-30 15:18
朗读